Informujemy, że w Monitorze UKSW opublikowane zostało Zarządzenie Nr 2/2026 Rektora Uniwersytetu Kardynała Stefana Wyszyńskiego w Warszawie z dnia 22 stycznia 2026 r. w sprawie zasad organizowania i rozliczania konferencji w Uniwersytecie Kardynała Stefana Wyszyńskiego w Warszawie. Akt prawny dotyczy wszystkich rodzajów konferencji, w tym konferencji naukowych, które są organizowane lub współorganizowane przez UKSW. Zarządzenie Nr 2/2026 wejdzie w życie w dniu 1 października 2026 r.
Celem nowego aktu prawnego jest usprawnienie procesu realizacji konferencji organizowanych lub współorganizowanych w UKSW. Zgodnie z nowymi przepisami procedura organizacji konferencji zostaje niemal w całości zdigitalizowana. Wykorzystana zostanie w tym celu współpraca platformy Wydarzenia UKSW https://wydarzenia.uksw.edu.pl/ (etap zgłaszania i rejestracji konferencji) oraz Bazy Wiedzy UKSW https://bazawiedzy.uksw.edu.pl/ (gromadzenie informacji o organizowanych konferencjach). W efekcie Baza Wiedzy UKSW będzie udostępniała rejestr wszystkich konferencji organizowanych lub współorganizowanych przez Uniwersytet.

W najbliższych tygodniach udostępniona zostanie pełna funkcjonalność platformy Wydarzenia UKSW w zakresie zgłaszania i rejestracji konferencji. Pozwoli to na spełnienie wymogów, o których mowa w § 15 Zarządzenia Nr 2/2026.
§ 15.
- Konferencje organizowane przed dniem wejścia w życie zarządzenia, realizuje się na zasadach dotychczasowych.
- Konferencje organizowane od 1 stycznia 2026 r do dnia wejścia w życie niniejszego Zarządzenia, podlegają obowiązkowi zgłoszenia do platformy „Wydarzenia UKSW”, o której mowa w § 5 ust. 4, poprzez formularz www.wydarzenia.uksw.edu.pl do dnia 30 września 2026 r.
Pełną treść Zarządzenia Nr 2/2026 mogą znaleźć Państwo w Monitorze UKSW oraz poniżej.
- Zarządzenie Nr 2/2026 Rektora Uniwersytetu Kardynała Stefana Wyszyńskiego w Warszawie z dnia 22 stycznia 2026 r. w sprawie zasad organizowania i rozliczania konferencji w Uniwersytecie Kardynała Stefana Wyszyńskiego w Warszawie;
- Załącznik Nr 1 – Wniosek zgłoszenia konferencji;
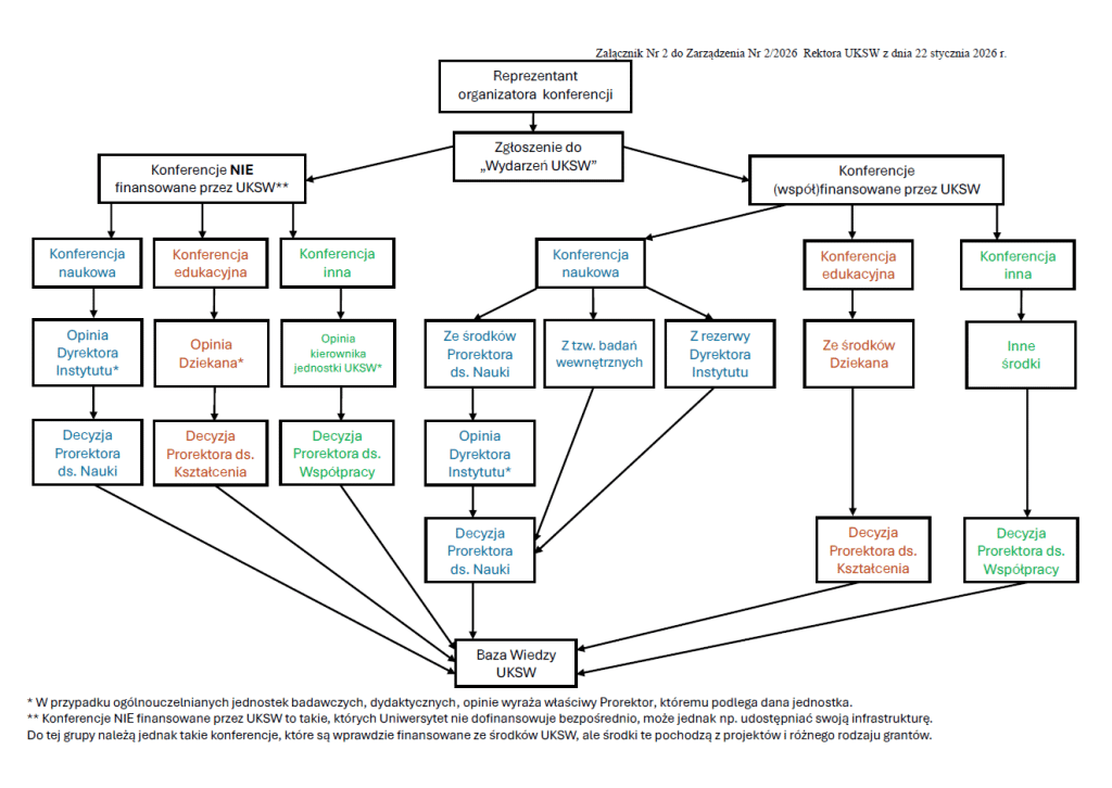
- Załącznik Nr 2 – Schemat realizacji konferencji;
- Załącznik Nr 3 – Wzór porozumienia o współorganizacji konferencji z podmiotem zewnętrznym;
- Załącznik Nr 4 – Wzór umowy sponsoringu;
- Załącznik Nr 5 – Wzór kalkulacji kosztów konferencji;
- Załącznik Nr 6 – Wzór rozliczenia kosztów konferencji.
Jednocześnie przypominamy, że do dnia wejścia w życie Zarządzenia Nr 2/2026 konferencje w UKSW realizowane są zgodnie z Zarządzeniem Nr 40/2011 Rektora UKSW z dnia 14 października 2011 r. w sprawie zasad organizowania konferencji w Uniwersytecie Kardynała Stefana Wyszyńskiego w Warszawie.